
This tutorial is best viewed on a desktop. Please use a desktop device or switch to desktop mode for an optimal experience.
| Up-to-date Content | |
The information contained in this page is up to date! |
Important Notes
- The following pages must meet the requirements:
- Utaite
- YouTube Singer
- Famous Utattemita Song
- Singer Spotlight
- Duet Unit
- Utaite Group
- Content Guidelines
- No blank pages (fill within 24 hours or face deletion)
- Complete all possible template fields
- Include only factual, sourced information (Citation Guide)
- Mark false/empty pages with
{{delete}}for deletion
- Technical Requirements
- Image Format
- Use .png format for all images
- Recommended converters:
- JPG to PNG
- WEBP to JPG (then convert to PNG)
- Translation
- Need translation help? See Japanese Translators
- Image Format
- Support
- Questions? Visit the Q&A Forum or contact an administrator
Getting Started
About this Tutorial
- This tutorial is organized using tabs at the top of each section
- Navigate using:
- Navigation bar
- Ctrl + F to search specific terms
- Color coding:
Green: Markup/syntaxBlue: Placeholder textViolet: Examples
- Tutorial uses source mode editing
- Recommended: Disable other editors
- Path: My Preferences > Editing > Editor > Preferred editor: VisualEditor - source mode
The Editing Environment
- To upload images, visit the Upload Page. Make sure to provide meaningful filenames and include proper licensing information.
- Fill the upload image form:
General Wiki Markup
Templates are marked by {{ and }}. They contain parameters that require values, formatted as: |parameter name = parameter value.
Links
- Internal links: Use
[[Page Name]]to link to other wiki pages. Always create links to other utaite pages, even if they don't exist yet. - External links: Use
[URL Display Text]to create links like Display Text.
Basic Formatting
- Line break:
<br /> - Bullet list: Start line with
* - Numbered list: Start line with
#
Redirects
Create redirects using: #REDIRECT [[Target Page]]
Example: The page 96neko redirects to 96Neko using #REDIRECT [[96Neko]]
| Up-to-date Content | |
The information contained in this page is up to date! |
Sources & Citations
- Acceptable sources:
- Official websites
- Social media
- Blog posts
- Nicopedia
- Other credible, unbiased media
- Citation Methods
- Basic citation:
<ref>[http://example.com Display Text]</ref> - Repeated source:
- First use:
<ref name="ID">[http://example.com Display Text]</ref> - Later uses:
<ref name="ID"/> - Unknown source: Use
{{cite}}
- First use:
- Basic citation:
Illustrator Credits
- Required for featured images
- Linking options:
- Avatar Illustrators:
[[Avatar Illustrators#Letter|Romanized Name (Original Kanji)]] - External website:
[http://example.com Romanized Name (Original Kanji)] - VOCALOID Wiki:
{{VW|Wiki Page Name}}
- Avatar Illustrators:
- Add to Artist Permission list if not listed
- For frequent illustrators:
- Create Avatar Illustrators entry using Template:Illustrators and Template:Illustrators/entry
- Note: Fanart is not considered for inclusion
- Required template fields:
- image: Representative work (100x100px)
- File naming:
artistnamesample.png - Preferably a facial portrait of frequently drawn singer
- File naming:
- name: Romanized name
- namejp: Original kanji/Japanese name
- sites: Active social media/portfolio links
- utaite: Frequently illustrated singers
example
- image: Representative work (100x100px)
- Required template fields:
{{Illustrators
|entries=
{{Illustrators/entry
|image = Template doc.png
|name = Romaji Name
|namejp = 漢字でお名前をここに書きます
|sites = [http://www.pixiv.net/member.php?id=memberid pixiv], [https://x.com/username X], [http://www.exmple.com/ Blog]
|utaite = [[utaite1]], [[utaite2]], utaite3
}}{{Illustrators/entry
|image = Template doc.png
|name = Romaji Name
|namejp = 漢字でお名前をここに書きます
|sites = [http://www.pixiv.net/member.php?id=memberid pixiv], [https://x.com/username X], [http://www.exmple.com/ Blog]
|utaite = [[utaite1]], [[utaite2]], utaite3
}}
}}
| Up-to-date Content | |
The information contained in this page is up to date! |
Singers
Important Notes
- Remember to follow the requirements for singer pages
- Well-structured singer page examples:
Creating a Singer Page
To create a page for a singer (YouTube singer, NND utaite, or BB Geji), use the input box below:
Creating an Utaite Group Page
To create a page for an Utaite Group, use the input box below:
- If you're adding songs to a singer page (in the List of Covered songs, or in an added Album), be sure to add the song to the song page as well, if it exists!
| Up-to-date Content | |
The information contained in this page is up to date! |
Components of the preload (Template:Singer/preload)
Category
|cat =Utaite/Youtaite/Geji
Housekeeping Templates
{{uptodate|Month XX, 20XX}}- Add when List of Covered Songs is complete
- Date should match latest songlist update
- Remove if songlist is not current
{{empty}}/{{WIP}}/{{WIP|songlist}}/{{WIP|description}}- Use
{{empty}}if page has barely any content on it - Use
{{WIP}}if page is rather incomplete (short description, not complete songlist, etc.) - Use
{{WIP|songlist}}if the List of Covered Songs isn't complete, but the rest of the page (description, gallery, trivia, etc.) is - Use
{{WIP|description}}if the description isn't up to par, but the rest of the page (gallery, songlist, trivia, etc.) is complete
- Use
Image
|image =imagefilename.png- Use a decent looking image for the main avatar (high-quality official art when possible)
- Avoid icon-sized face avatars
- Use fanart only if no official art exists
- Definitely cite the illustrator no matter if the image is fanart or official (see officialillustrator or otherillustrator)
|imagesong =- If the image is from a song cover, write the song name here. You may link to the song cover|imagegroup =- If the image is from an official collaboration group, write the group name here|officialillustrator =- If the image is an official image, link the illustrator here. Go here for how to credit illustrators|otherillustrator =- If the image is a fan image, link the illustrator here. Go here for how to credit illustrators
Gender
|gender =Male/Female/Androgynous/Undisclosed- you may add reference if needed on this field
Name
|officialjapname =- If the singer's original name is japanese, write it here in japanese symbols. Ex.)
そらるor完全体セル
- If the singer's original name is japanese, write it here in japanese symbols. Ex.)
|officialromajiname =- The romaji transcription of the japanese name. Ex.)
soraruorkanzentai seru
- The romaji transcription of the japanese name. Ex.)
|officialchinname =- If the singer's original name is chinese, write it here in chinese symbols. Ex.)
YUKI裏式
- If the singer's original name is chinese, write it here in chinese symbols. Ex.)
|officialpinyinname =- The pinyin transcription of the chinese name. Ex.)
YUKI-Lǐ Shì
- The pinyin transcription of the chinese name. Ex.)
|officialengname =- If the singer's original name is non-japanese and non-chinese. Ex.)
JubyPhonic
- If the singer's original name is non-japanese and non-chinese. Ex.)
|officialnameinfo =- Field can be filled with direct translation of the singer's official name. Ex.)
, lit. perfect cell
- Field can be filled with direct translation of the singer's official name. Ex.)
|aka =- Field can be filled with the singer's fan nickname, other usernames, or fan titles. Ex.)
Screaming Cinderellafor Akiakane
- Field can be filled with the singer's fan nickname, other usernames, or fan titles. Ex.)
|country =- Country of origin of the singer, if not from Japan
|birthday =XX|birthmonth =XX|birthyear =20XX|birthref =- Use double digits for birthday and birthmonth
- Citation for the birthday source is a must. Only birthdates with reference are included in the calendar. Go here for how to cite
age field is deprecated. While it may still function, we strongly recommend migrating to birthyear field to ensure future compatibility and reliability.- |age =
- Doesn't need to be filled if birthday, birthmonth and birthyear are all filled out
Activity Status
|status =Active/Inactive- Field is to be filled with either Active or Inactive. Variations like
Inactive as Utaite<br>Active as professional singerare OK
- Field is to be filled with either Active or Inactive. Variations like
|years =20XX-20XX/present- Years in which the singer has been active
- Write
presentif they are still active to date - Singers with no new covers as of one year are considered inactive
SNS
Bilibili
|BBuserspace =- If the singer has a Bilibili account.
- Ex.) For the user space http://space.bilibili.com/11073, use
11073
|BBuserspaceinfo =- Additional info on the user space if needed
YouTube
YThandle and YTHinfo fields for improved functionality and future compatibility. The alternative fields are still supported but are considered legacy.- YouTube Handles: YThandle, YThandle2, YThandle3, YThandle4
- YouTube Channel IDs: YTchannel, YTchannel2
- YouTube Legacy Usernames: YTusername, YTusername2, YTusername3, YTusername4
|YThandle =- If the singer has a YouTube account handle (most YouTube channels have handles), enter it without the "@" prefix, as this side automatically handles that~
- For https://www.youtube.com/@uni_mafumafu, use
uni_mafumafu
|YTHinfo =- Additional info on the account if needed
|YTchannel =- If the singer has a YT account with channel ID
- Ex.) Shijin's channel https://www.youtube.com/channel/UCP_PHPuynkNUM6Cezwx2m6g is called "詩人のぴやっほゃチャンネル". Use
UCP_PHPuynkNUM6Cezwx2m6g 詩人のぴやっほゃチャンネル
|YTchannelinfo- Additional info on the account if needed
|YTusername =- If the singer has a YT account with username
- For https://www.youtube.com/user/Lollialolitachan, use
Lollialolitachan
|YTinfo =- Additional info on the account if needed
ニコ動/Nicovideo
- Nicovideo User Page: NNDuserpage, NNDuserpage2, NNDuserpage3, NNDuserpage4, NNDuserpage5
- Nicovideo Mylist IDs: mylist1, mylist2, mylist3, mylist4, mylist5, mylist6, mylist7, mylist8, mylist9, mylist10
- Niconico Community: nicommu1, nicommu2, nicommu3, nicommu4
- Niconico Channel: NNDchannel1, NNDchannel2
|NNDuserpage =- If the singer as a NND account
- Ex.) For http://www.nicovideo.jp/user/28385, use
28385
|NNDuserpageinfo =- Additional info on the account if needed
|mylistX=- Ex.) For http://www.nicovideo.jp/mylist/20876482, use
20876482
- Ex.) For http://www.nicovideo.jp/mylist/20876482, use
|mylistXinfo =- Additional info on the mylist if needed
|nicommu1 =- Ex.) For http://com.nicovideo.jp/community/co28059, use
co28059
- Ex.) For http://com.nicovideo.jp/community/co28059, use
|nicommu1info =- Additional info on the nicommu
|NNDchannel1 =- Ex.) For http://ch.nicovideo.jp/recogch, use
recogch
- Ex.) For http://ch.nicovideo.jp/recogch, use
|NNDchannel1info =- Additional info on the NND channel
Booth
|Booth=- If the singer has a Booth account.
- Ex.) For the booth https://seijindansei3.booth.pm/, use
seijindansei3
|Boothinfo=- Additional info on the user space if needed
X/旧Twitter
|Twitter=- If the singer has a Twitter account.
- Ex.) For the twitter https://x.com/uni_mafumafu, use
uni_mafumafu
|Twitterinfo=- Additional info of the Twitter account if needed
Other supported field: Twitter2, Twitter2info, Twitter3, Twitter3info.
Other supported SNS
Read how to use the parameters here: Singer Template Documentation
Read the docs!
Other Field
|partner =- List singers that the singer has collaborated with two or more times, excluding large group collaborations. Ex.)
[[Hashiyan]], [[Shamuon]], [[MidoriInu]]
- List singers that the singer has collaborated with two or more times, excluding large group collaborations. Ex.)
|otheractivity =- Other activities the singer is known for. Ex.)
illustrator, mixer, producer
- Other activities the singer is known for. Ex.)
Collaboration Sections
- In the Affiliations and Collaboration Projects section list items like so:
- For doujin circles, groups
# Member ofGroup1nameromaji (Group1namejap)# Member ofGroup1nameromaji (Group1namejap) (vocals & XXX) with Othersinger1name (XXX & XXX) and Othersinger3name (XXX)- Where XXX are the different roles. Ex.)
# Member of et nu band (keyboard) with [[Nanou]] (vocals & guitar), Machiya (guitar), Nim (bass) and Amp-an (drums)
- Where XXX are the different roles. Ex.)
- For albums:
# ''[[#Albumname|Albumname]]'' withOthersingername(Released onMonth XX, 20XX}}- Linking to a duet album on the same page
# ''[[Otherutaitename#Albumname|Albumname]]'' withOthersingername(Released onMonth XX, 20XX}}- Linking to an album on another singer's page (for e.g. a feature role)
# ''{{CD|Albumname}}'' (Released onMonth XX, 20XX}}- Linking to a collaboration album on a collaboration page
# ''[http://www.websitelinkname.com Albumname]''(Producername album){Released onMonth XX, 20XX)- Linking to an external website. (Producername album) is optional to include
- Don't link to Anime OST compilation albums
- Only list band albums, if more than one person sings in it
- The Collaboration Unit section is optional. Start it like so:
==Collaboration Units==
- List items like so:
#Unitnameromaji (Unitnamejap)with[[Otherutaitename]]
Playlist
For more information, refer here
- If you're adding songs to a playlist, be sure to add the song to the song page as well, if it exists!
- Use the Playlist template for this
- If the singer forbids reprinting of their covers, use
{{Playlist|notice = forbid|content =else{{Playlist|content =
- If the singer forbids reprinting of their covers, use
- In the playlist, list songs like so:
# "Songtitle" {{yt|ytid}}{{nnd|nndid}}(Translation) (Notes) -XXX ver.-feat.[[Singer1]], [[Singer2]] and [[Singer3]] '''(Additional notes)''' (YYYY.MM.DD)- Use romanization of song titles.
- If the song is romanized particularly to an English title use that. Ex.)
Ikasama Life Gameinstead of Ikasama Raifu Geimu
- If the song is romanized particularly to an English title use that. Ex.)
- You can link to reprints of songs by writing
"Songtitle" {{yt|12345678901}} - Use
{{nnd|nndid}}to link to the original on NND. The ID often begins with sm or nm - Provide translations of the song title (optional). Ex.)
(Slowly getting faster and faster)for Dandan Hayaku Naru - Notes include additional infos. Ex.)
(Parody of "Songname"),(Original),(Original with GigaP),(Anime OP/ED/Insert song/OST),(Bandname song) - Use hyphens (-) to note particular arranges or versions. Capitalize version titles. Ex.)
-Band edition-,-Piano ver.-,-English ver.-,-Screamo Rearrange- - If the song features vocals of several singers use feat. to denote that. Ex.)
feat. Soraru and [[Mafumafu]]- If the song features a lot of (i.e. more than 9) different singers, alternatively you can write
(XX singers collab)in place offeat. XX, XX, XX and XX
- If the song features a lot of (i.e. more than 9) different singers, alternatively you can write
- Add the year in a (YYYY.MM.DD) format. Don't use reprint dates as those are usually incorrect
- If needed add addiitonal notes such as
'''(Deleted)''','''(Not in Mylist)''','''(Community & YT only)''','''(Private)'''or'''(Unlisted)''' - Ex.)
# "Suji Chigai" {{yt|123ytnumber123}} {{nnd|sm234567}} (Misguidance) (Parody of [[Suki Kirai]]) -Arrange ver.- feat. Kogeinu, [[Faneru]] and [[ASK]] (guest appearance) (2011.05.08)
- Use romanization of song titles.
- You may add subsections for e.g. Soundcloud covers
- Use
{{Playlist|notice =sitename|content =for those. Replace sitename withkoebu,voiceblogorsoundcloud
- Use
Commercially Featured
- This section is optional, and belongs right before the Albums section, but if the singer has sung openings, endings, insert songs, etc. for commercial products such as anime series, movies, or games include them here
- Voice acting roles, MCing, mixing, composing or such activities don't belong here
- If the singer has one commercially featured work, the template may look like so. Ex.)
==Commercially Featured Works==
{{Commercially featured
|"Fast End" with [[Mafumafu]]|January 09, 2016
|Opening of the TV anime Reikenzan: Hoshikuzu-tachi no Utage
}}
Albums
- If you're adding an album, be sure to add the songs to the song pages as well, if they exist!
- If you are adding collaboration albums to collaboration album pages, add the album to the List of Collaboration Albums table too!
- Albums can be used on singer pages, collaboration album pages, and group pages
{{Album|type=collab- Use collab if the album features a lot of singers, and as such is featured on a collaboration album page or group pages, else leave this blank
|albumtitle =Romaji (Translation)(with[[Singer]]) (byGroupname)- Translation, (with [[Utaite]]) and (by Groupname) are optional
- Use (with [[Singer]]) if the album is a duet album with another singer
- Use (by Groupname) if the album is by a band or group
|image =Filename.png|datereleased =Month XX, 20XX|crossfadeyt =ytid- The ID is the part after "watch?v=" in the URL
|crossfadennd =nndid- The ID often begins with sm or nm
|albumartist =Artistnameromaji (Artistnamejap)- Go here for how to credit illustrators
|shops ={{l|shopname|id|additional notes|JP}}- Note that the
{{l|part contains a lowercase L, not the number 1 - The following websites require the ID code only, instead of the full link
- 7net, actfamily, akibaoo, amazon, animate, bunkyodo, cdjapan, d-stage, due, fasic, gamers, hmv, itunes, joysound, melonbooks, nicochokuhan, three, toranoana, tower, tsutaya, rakuten, recochoku, vvstore
- These shops are all lowercase. Ex.)
{{l|amazon|123456|-Limited ver.-}}looks like so Template:L
- Shops not listed here need to be provided with the full URL and proper capitalization. Ex.)
{{l|Shopname|http://www.othershopname.com|-Limited ver.-}}- Shops that don't ship internationally, should be marked with a JP. If not provided, the link would be falsely put into the internationally shipping section
- When providing links of albums by non Japanese singers, it might occur, that iTunes and Amazon links don't work, because these link to the Japanese version of the websites
- For these, proper capitalization of Amazon and itunes will work. Ex.)
{{l|Amazon|www.amazon.com/dp/123456}},{{l|iTunes|https://itunes.apple.com/us/album/id123456}}
- For these, proper capitalization of Amazon and itunes will work. Ex.)
- Note that the
|trackXinfo ={{nnd|nndid}} (Translation) (Notes) -XXX ver.- (Bonus track)- trackXinfo is optional
- Use
{{nnd|nndid}}to link to the original on NND. The ID often begins with sm or nm - Provide translations of the song title (optional). Ex.)
(Slowly getting faster and faster)for Dandan Hayaku Naru - Notes include additional infos. Ex.)
(Parody of "Songname"),(Original),(Original with GigaP),(Anime OP/ED/Insert song/OST),(Bandname song) - Use hyphens (-) to note particular arranges or versions. Capitalize version titles. Ex.)
-Band edition-,-Piano ver.-,-English ver.-,-Screamo Rearrange-
|trackXutaite =[[Singer1]], [[Singer2]]- If the album is a collab or duet album, use this to denote who is singing
- If an album has different version where some tracks vary or if the album has multiple discs, use tabbers:
<tabber>XXX ver. ={{Album...}}|-|XXX ver.-{{Album...}}</tabber>
Gallery
- Convert images to .png format if they are in .jpg or .jpeg format. Converter website example: iloveimg: jpg to png)
- Try to keep the amount of pictures in the gallery to about 12. We do not need an image from every cover that they have done
- To add an image, all you have to do is add the image file's name after the vertical bar symbol (|) and a caption after every second (|) with the Gallery template
- Ex.)
|imagename1.png|Singername's avatar in ...|imagename2.png|Singername as seen in ...|imagename3.png|Singername as seen in his cover of "Songname"|imagename4.png|Singername as seen on Twitter|imagename5.png|Singername as seen in ...{{AI|A|akka}}if the artist has an entry in the Avatar Illustrators page|imagename6.png|Singername as seen in ...{{AI|B|Benichiru (べにちる)}}|imagename7.png|Singername as seen in ...{{pixiv|1149660|Kurono Kuro (くろのくろ)}}if the artist has a pixiv page|imagename8.png|Singername as seen in ...<br>Illust. by [http://www.website.com/member.php?id{{=}}12345 Kirei na Ossan (綺麗なおっさん)]for links containing a equal sign (=) have to be fixed by substituting = with {{=}}
- Ex.)
Real Life Photos
- Do not post pictures of singers that do not like reprints of their photos. DO NOT post the picture(s) here!
- Keep the maximum of real life photos to 3
- Real life photos that may be added:
- snapshots of a public concert, not from private concerts!
- official promotional photoshoots (for shows/projects/singles/album/official homepage, etc.)
- screenshots from PVs
- photos uploaded by the singer themselves. Do not forget to cite the source
- pictures with the utaite blocking their face are okay
- Real life photos to be avoided:
- purikura (photo booth) pictures - generally the ones that have graffiti-like objects pasted on it
- inappropriate photos
- "standing in front of mirror" pictures
- "pictures of pictures"
- Do not post pictures of singers from magazines for purchase (except for official uploads)
Trivia
* His favorite VOCALOID song is Wanderlast by {{VW|sasakure.UK}}.<ref name=website>[http://www.website.com Singername's profile section]</ref>* His height is 175.7 cm (5'7").<ref name=website/>* He was born in the year of the Dragon and he is a Scorpio.{{cite}}* He was inspired to become an utaite by fellow utaite [[Gazelle]] and [[Shachou]].<ref>[http://www.twitter.com/... Singername's Tweet about how he became an utaite]</ref>- All Trivia needs to be cited! Go here for how to cite
External Links
* [http://www.websitelinkname.com Websitename]- Only link to official accounts and websites of the singer such as Twitter, Ameblo, other blogs, Blomaga, TmBox, ask.fm, etc.
Components of the preload (Template:UtaiteUnit/preload)
Status Templates
{{uptodate|Month XX, 20XX}}
- Use this template if the List of Covered Songs is complete and up-to-date
- The date should correspond to the latest update of the List of Covered Songs
- Remove the entire template if the songlist isn't current
Article Status Templates
Select ONE of the following templates that best describes the current state of the article:
{{empty}}
- Use for pages with barely any content
- Typically used for new pages or stubs
{{WIP}}
- Use for rather incomplete pages
- Missing multiple sections (description, songlist, etc.)
{{WIP|songlist}}
- Use when List of Covered Songs isn't complete
- But other sections (description, gallery, trivia) are complete
{{WIP|description}}
- Use when description isn't up to par
- But other sections (gallery, songlist, trivia) are complete
{{complete}}
- Use when the page is 100% complete
- Adds article to completion request category
Main Group Template
Basic Structure
{{UtaiteUnit
|Type=group/collab/duet- Choose one type that best describes the group
Name Fields
Use only one naming system:
- Single name field:
|Name=group name
- OR Triple fields system:
|Kanji=group name in Japanese|Romaji=transliterated group name from Japanese|English=English Name
Essential Fields
|Image=filename.extension
- Use decent quality image for main avatar
- Avoid face-avatar (icon-size)
- Prefer official art over fanart
- Always cite illustrator
|Years=20XX-20XX/present
- Indicate active years
- Use "present" if still active
- Consider inactive if no covers for 1+ year
|Status=
- Use one of:
<div>{{Active|groups=true}}</div><div>{{Inactive|groups=true}}</div><div>{{UtaiteGroup/Disbanded}}</div>
Optional Parameters
|Agency=
- Add if group is affiliated with an agency
|Fanmark=
- Group's official fan symbol/emoji
|Fanname=
- Official name for the fanbase
Social Network Icon
First enable SNS display:
|Sns=true
Twitter/X Icon:
|Twitter=handle
|Twitterdesc=...'s Official X Account
- For deleted accounts, add:
|Twitterdeleted=yes
Other Social Media:
|Twitcast=handle
|Tiktok=handle (without @)
YouTube Channel:
|YouTube=handle (without @)
|YouTubedesc=... Official YouTube Account
- For deleted channels, add:
|YouTubedeleted=true
Other Platforms:
|Custom=
- Use syntax:
[[File:filename.png|link=https://www.example.com|20px]] [[File:filename2.png|link=https://test.example.com|20px]]
Template Closure
Always end with:
}}
Example Usage
Here's a minimal working example:
{{UtaiteUnit
|Type=group
|Kanji= 成人男性三人組
|Romaji= Seijin Dansei Sanningumi
|English= Group of Three Adult Men
|Image= Seijin Dansei Sannigumi.png
|Years=2021-present
|Status=<div>{{Active}}</div>
|Sns=true
|YouTube=SeijinDansei3
|YouTubedesc=Seijin Dansei Official YouTube Account
}}
Collaboration Sections
- In the Affiliations and Collaboration Projects section list items like so:
- For albums:
# ''[[#Albumname|Albumname]]'' withOthersingername or Othergroupname(Released onMonth XX, 20XX}}- Linking to a duet album on the same page
# ''[[Otherutaitename#Albumname|Albumname]]'' withOthersingername(Released onMonth XX, 20XX}}- Linking to an album on another singer's page (for e.g. a feature role)
# ''{{CD|Albumname}}'' (Released onMonth XX, 20XX}}- Linking to a collaboration album on a collaboration page
# ''[http://www.websitelinkname.com Albumname]''(Producername album){Released onMonth XX, 20XX)- Linking to an external website. (Producername album) is optional to include
- Don't link to Anime OST compilation albums
- Only list band albums, if more than one person sings in it
Playlist
For more information, refer here
- If you're adding songs to a playlist, be sure to add the song to the song page as well, if it exists!
- Use the Playlist template for this
- If the singer forbids reprinting of their covers, use
{{Playlist|notice = forbid|content =else{{Playlist|content =
- If the singer forbids reprinting of their covers, use
- In the playlist, list songs like so:
# "Songtitle" {{yt|ytid}}{{nnd|nndid}}(Translation) (Notes) -XXX ver.-feat.[[Singer1]], [[Singer2]] and [[Singer3]] '''(Additional notes)''' (YYYY.MM.DD)- Use romanization of song titles.
- If the song is romanized particularly to an English title use that. Ex.)
Ikasama Life Gameinstead of Ikasama Raifu Geimu
- If the song is romanized particularly to an English title use that. Ex.)
- You can link to reprints of songs by writing
"Songtitle" {{yt|12345678901}} - Use
{{nnd|nndid}}to link to the original on NND. The ID often begins with sm or nm - Provide translations of the song title (optional). Ex.)
(Slowly getting faster and faster)for Dandan Hayaku Naru - Notes include additional infos. Ex.)
(Parody of "Songname"),(Original),(Original with GigaP),(Anime OP/ED/Insert song/OST),(Bandname song) - Use hyphens (-) to note particular arranges or versions. Capitalize version titles. Ex.)
-Band edition-,-Piano ver.-,-English ver.-,-Screamo Rearrange- - If the song features vocals of several singers use feat. to denote that. Ex.)
feat. Soraru and [[Mafumafu]]- If the song features a lot of (i.e. more than 9) different singers, alternatively you can write
(XX singers collab)in place offeat. XX, XX, XX and XX
- If the song features a lot of (i.e. more than 9) different singers, alternatively you can write
- Add the year in a (YYYY.MM.DD) format. Don't use reprint dates as those are usually incorrect
- If needed add addiitonal notes such as
'''(Deleted)''','''(Not in Mylist)''','''(Community & YT only)''','''(Private)'''or'''(Unlisted)''' - Ex.)
# "Suji Chigai" {{yt|123ytnumber123}} {{nnd|sm234567}} (Misguidance) (Parody of [[Suki Kirai]]) -Arrange ver.- feat. Kogeinu, [[Faneru]] and [[ASK]] (guest appearance) (2011.05.08)
- Use romanization of song titles.
- You may add subsections for e.g. Soundcloud covers
- Use
{{Playlist|notice =sitename|content =for those. Replace sitename withkoebu,voiceblogorsoundcloud
- Use
Commercially Featured
- This section is optional, and belongs right before the Albums section, but if the singer has sung openings, endings, insert songs, etc. for commercial products such as anime series, movies, or games include them here
- Voice acting roles, MCing, mixing, composing or such activities don't belong here
- If the singer has one commercially featured work, the template may look like so. Ex.)
==Commercially Featured Works==
{{Commercially featured
|"Fast End" with [[Mafumafu]]|January 09, 2016
|Opening of the TV anime Reikenzan: Hoshikuzu-tachi no Utage
}}
Albums
- If you're adding an album, be sure to add the songs to the song pages as well, if they exist!
- If you are adding collaboration albums to collaboration album pages, add the album to the List of Collaboration Albums table too!
- Albums can be used on singer pages, collaboration album pages, and group pages
{{Album|type=collab- Use collab if the album features a lot of singers, and as such is featured on a collaboration album page or group pages, else leave this blank
|albumtitle =Romaji (Translation)(with[[Singer]]) (byGroupname)- Translation, (with [[Utaite]]) and (by Groupname) are optional
- Use (with [[Singer]]) if the album is a duet album with another singer
- Use (by Groupname) if the album is by a band or group
|image =Filename.png|datereleased =Month XX, 20XX|crossfadeyt =ytid- The ID is the part after "watch?v=" in the URL
|crossfadennd =nndid- The ID often begins with sm or nm
|albumartist =Artistnameromaji (Artistnamejap)- Go here for how to credit illustrators
|shops ={{l|shopname|id|additional notes|JP}}- Note that the
{{l|part contains a lowercase L, not the number 1 - The following websites require the ID code only, instead of the full link
- 7net, actfamily, akibaoo, amazon, animate, bunkyodo, cdjapan, d-stage, due, fasic, gamers, hmv, itunes, joysound, melonbooks, nicochokuhan, three, toranoana, tower, tsutaya, rakuten, recochoku, vvstore
- These shops are all lowercase. Ex.)
{{l|amazon|123456|-Limited ver.-}}looks like so Template:L
- Shops not listed here need to be provided with the full URL and proper capitalization. Ex.)
{{l|Shopname|http://www.othershopname.com|-Limited ver.-}}- Shops that don't ship internationally, should be marked with a JP. If not provided, the link would be falsely put into the internationally shipping section
- When providing links of albums by non Japanese singers, it might occur, that iTunes and Amazon links don't work, because these link to the Japanese version of the websites
- For these, proper capitalization of Amazon and itunes will work. Ex.)
{{l|Amazon|www.amazon.com/dp/123456}},{{l|iTunes|https://itunes.apple.com/us/album/id123456}}
- For these, proper capitalization of Amazon and itunes will work. Ex.)
- Note that the
|trackXinfo ={{nnd|nndid}} (Translation) (Notes) -XXX ver.- (Bonus track)- trackXinfo is optional
- Use
{{nnd|nndid}}to link to the original on NND. The ID often begins with sm or nm - Provide translations of the song title (optional). Ex.)
(Slowly getting faster and faster)for Dandan Hayaku Naru - Notes include additional infos. Ex.)
(Parody of "Songname"),(Original),(Original with GigaP),(Anime OP/ED/Insert song/OST),(Bandname song) - Use hyphens (-) to note particular arranges or versions. Capitalize version titles. Ex.)
-Band edition-,-Piano ver.-,-English ver.-,-Screamo Rearrange-
|trackXutaite =[[Singer1]], [[Singer2]]- If the album is a collab or duet album, use this to denote who is singing
- If an album has different version where some tracks vary or if the album has multiple discs, use tabbers:
<tabber>XXX ver. ={{Album...}}|-|XXX ver.-{{Album...}}</tabber>
Gallery
- Convert images to .png format if they are in .jpg or .jpeg format. Converter website example: iloveimg: jpg to png)
- Try to keep the amount of pictures in the gallery to about 12. We do not need an image from every cover that they have done
- To add an image, all you have to do is add the image file's name after the vertical bar symbol (|) and a caption after every second (|) with the Gallery template
- Ex.)
|imagename1.png|Singername's avatar in ...|imagename2.png|Singername as seen in ...|imagename3.png|Singername as seen in his cover of "Songname"|imagename4.png|Singername as seen on Twitter|imagename5.png|Singername as seen in ...{{AI|A|akka}}if the artist has an entry in the Avatar Illustrators page|imagename6.png|Singername as seen in ...{{AI|B|Benichiru (べにちる)}}|imagename7.png|Singername as seen in ...{{pixiv|1149660|Kurono Kuro (くろのくろ)}}if the artist has a pixiv page|imagename8.png|Singername as seen in ...<br>Illust. by [http://www.website.com/member.php?id{{=}}12345 Kirei na Ossan (綺麗なおっさん)]for links containing a equal sign (=) have to be fixed by substituting = with {{=}}
- Ex.)
Real Life Photos
- Do not post pictures of singers that do not like reprints of their photos. DO NOT post the picture(s) here!
- Keep the maximum of real life photos to 3
- Real life photos that may be added:
- snapshots of a public concert, not from private concerts!
- official promotional photoshoots (for shows/projects/singles/album/official homepage, etc.)
- screenshots from PVs
- photos uploaded by the singer themselves. Do not forget to cite the source
- pictures with the utaite blocking their face are okay
- Real life photos to be avoided:
- purikura (photo booth) pictures - generally the ones that have graffiti-like objects pasted on it
- inappropriate photos
- "standing in front of mirror" pictures
- "pictures of pictures"
- Do not post pictures of singers from magazines for purchase (except for official uploads)
Trivia
* His favorite VOCALOID song is Wanderlast by {{VW|sasakure.UK}}.<ref name=website>[http://www.website.com Singername's profile section]</ref>* His height is 175.7 cm (5'7").<ref name=website/>* He was born in the year of the Dragon and he is a Scorpio.{{cite}}* He was inspired to become an utaite by fellow utaite [[Gazelle]] and [[Shachou]].<ref>[http://www.twitter.com/... Singername's Tweet about how he became an utaite]</ref>- All Trivia needs to be cited! Go here for how to cite
External Links
* [http://www.websitelinkname.com Websitename]- Only link to official accounts and websites of the singer such as Twitter, Ameblo, other blogs, Blomaga, TmBox, ask.fm, etc.
Additional Resources
| Up-to-date Content | |
The information contained in this page is up to date! |
Creating a Song Page (covered/original song)
To create a page for a song, use the input box below:
Song Pages
- Keep in mind, the requirements for song pages
- A good example of a song page is 地球最後の告白を (Chikyuu Saigo no Kokuhaku wo) and Kagerou Days
- If you are creating new song pages, add the song to the List of Songs table too!
Using Song Pages Preload
To use the Song Pages Preload, choose the appropriate template from the preload dropdown located at the bottom part of the editor. After the preload template has loaded into the source editor, edit the content with the appropriate information first.

Default Output of Song Pages Preload
After selecting the preload template, the default output will appear as shown below:

At the top of the page, you will see a box displaying a list of subpages. The links will appear in red, indicating that the pages do not yet exist. To create these pages, click on one of the red links.
For convenience, let’s create the Male Utaite subpages first. Click on the highlighted section, as shown below:

Loading the Notable Utattemita Preload
On the new page, load the Notable Utattemita preload.

The default code of the preload will look like this:

Filling in the Fields
Focus on the emphasized sections (highlighted in yellow in the image above):
- pagelength: Use this field only if necessary. The default value is 25.
- image: Enter only the image name with its extension (e.g., Template doc.png).
- singer: Include the utaite’s name, enclosed in double square brackets (e.g., Panyo), regardless of whether the utaite’s article exists on the wiki.
- producer: This field is flexible. You can use any allowed HTML tags and MediaWiki syntax (e.g., bullet points *, numbered lists #, etc.). Provide detailed information here.
- NND: Add the Niconico video ID only (e.g., sm12345678).
- YT: Add the YouTube video ID only (e.g., abcd1234).
- description: This field is optional.
{{NOUT
|entries=
{{NUTE
|image=Chikyuusaigocover.png
|singer=Panyo
|producer=* '''Vocal/Mix:''' [[Panyo]]
* '''Encode:''' [https://nicovideo.jp/mylist/13525326 kenken]
|NND=sm18235466
|YT=
|description=
}}
{{NUTE
|image=Chikyuusaigocover.png
|singer=Shouta
|producer=* '''Vocal:''' [[Shouta]]
* '''Chorus:''' [[ΦKushiΦ]], [[DC]]
* '''Guitar:''' [https://nicovideo.jp/mylist/13699186 Saigorahen no Shisha]
* '''Encode:''' [https://nicovideo.jp/user/21879525 kenji]
* '''Special Thanks:''' [[Mafumafu]], [https://nicovideo.jp/mylist/1009147 OLD]
|NND=sm18434799
|YT=
|description=
}}
Example
This will produce the following output:
| Outdated Content | |
Content is partly outdated, updates are in queue |
Template-making in progress, tutorial coming soon!
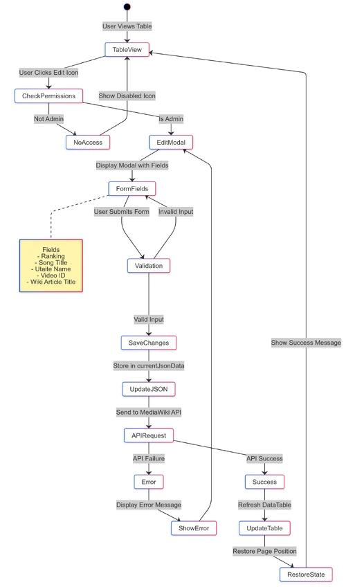
Festival Pages Framework Development
Current Development: Utacolle - Limited Demo: User:Makudoumee/sandbox/7
Current feature(s):
- Creates an interactive data table interface that displays ranking data for UtaColle (on the example, the data being used is UtaColle Fall 2024), with support for pagination, searching, and sorting of entries
- Implements a modal-based editing system for administrators (needs role: sysop) to modify entries directly through the interface, with fields for ranking, song title, utaite name, video ID, and wiki article title
- Creates specialized links to Niconico videos with custom SVG icons that adapt their appearance based on the current theme (dark/light mode)
- Maintains a cache system for checking the existence of wiki pages, displaying red links for non-existent pages and regular links for existing ones
- Saves edited data back to the wiki through MediaWiki's API system
Group Pages and Duet Units
- - Group pages must be created as category pages to allow direct member categorization
- + Utaite Groups (YouTube and NicoNico) now have a dedicated preload template. Access it through the dropdown menu below the source code summary field.
- Duet units shall not be created as category pages, so name the article
Unitname(without "Category:" prefix)- Keep in mind, the requirements for duet units
Components of the preload (Template:UtaiteUnit/preload)
Status Templates
{{uptodate|Month XX, 20XX}}
- Use this template if the List of Covered Songs is complete and up-to-date
- The date should correspond to the latest update of the List of Covered Songs
- Remove the entire template if the songlist isn't current
Article Status Templates
Select ONE of the following templates that best describes the current state of the article:
{{empty}}
- Use for pages with barely any content
- Typically used for new pages or stubs
{{WIP}}
- Use for rather incomplete pages
- Missing multiple sections (description, songlist, etc.)
{{WIP|songlist}}
- Use when List of Covered Songs isn't complete
- But other sections (description, gallery, trivia) are complete
{{WIP|description}}
- Use when description isn't up to par
- But other sections (gallery, songlist, trivia) are complete
{{complete}}
- Use when the page is 100% complete
- Adds article to completion request category
Main Group Template
Basic Structure
{{UtaiteUnit
|Type=group/collab/duet- Choose one type that best describes the group
Name Fields
Use only one naming system:
- Single name field:
|Name=group name
- OR Triple fields system:
|Kanji=group name in Japanese|Romaji=transliterated group name from Japanese|English=English Name
Essential Fields
|Image=filename.extension
- Use decent quality image for main avatar
- Avoid face-avatar (icon-size)
- Prefer official art over fanart
- Always cite illustrator
|Years=20XX-20XX/present
- Indicate active years
- Use "present" if still active
- Consider inactive if no covers for 1+ year
|Status=
- Use one of:
<div>{{Active|groups=true}}</div><div>{{Inactive|groups=true}}</div><div>{{UtaiteGroup/Disbanded}}</div>
Optional Parameters
|Agency=
- Add if group is affiliated with an agency
|Fanmark=
- Group's official fan symbol/emoji
|Fanname=
- Official name for the fanbase
Social Network Icon
First enable SNS display:
|Sns=true
Twitter/X Icon:
|Twitter=handle
|Twitterdesc=...'s Official X Account
- For deleted accounts, add:
|Twitterdeleted=yes
Other Social Media:
|Twitcast=handle
|Tiktok=handle (without @)
YouTube Channel:
|YouTube=handle (without @)
|YouTubedesc=... Official YouTube Account
- For deleted channels, add:
|YouTubedeleted=true
Other Platforms:
|Custom=
- Use syntax:
[[File:filename.png|link=https://www.example.com|20px]] [[File:filename2.png|link=https://test.example.com|20px]]
Template Closure
Always end with:
}}
Example Usage
Here's a minimal working example:
{{UtaiteUnit
|Type=group
|Kanji= 成人男性三人組
|Romaji= Seijin Dansei Sanningumi
|English= Group of Three Adult Men
|Image= Seijin Dansei Sannigumi.png
|Years=2021-present
|Status=<div>{{Active}}</div>
|Sns=true
|YouTube=SeijinDansei3
|YouTubedesc=Seijin Dansei Official YouTube Account
}}
Collaboration Sections
- In the Affiliations and Collaboration Projects section list items like so:
- For albums:
# ''[[#Albumname|Albumname]]'' withOthersingername or Othergroupname(Released onMonth XX, 20XX}}- Linking to a duet album on the same page
# ''[[Otherutaitename#Albumname|Albumname]]'' withOthersingername(Released onMonth XX, 20XX}}- Linking to an album on another singer's page (for e.g. a feature role)
# ''{{CD|Albumname}}'' (Released onMonth XX, 20XX}}- Linking to a collaboration album on a collaboration page
# ''[http://www.websitelinkname.com Albumname]''(Producername album){Released onMonth XX, 20XX)- Linking to an external website. (Producername album) is optional to include
- Don't link to Anime OST compilation albums
- Only list band albums, if more than one person sings in it
Playlist
For more information, refer here
- If you're adding songs to a playlist, be sure to add the song to the song page as well, if it exists!
- Use the Playlist template for this
- If the singer forbids reprinting of their covers, use
{{Playlist|notice = forbid|content =else{{Playlist|content =
- If the singer forbids reprinting of their covers, use
- In the playlist, list songs like so:
# "Songtitle" {{yt|ytid}}{{nnd|nndid}}(Translation) (Notes) -XXX ver.-feat.[[Singer1]], [[Singer2]] and [[Singer3]] '''(Additional notes)''' (YYYY.MM.DD)- Use romanization of song titles.
- If the song is romanized particularly to an English title use that. Ex.)
Ikasama Life Gameinstead of Ikasama Raifu Geimu
- If the song is romanized particularly to an English title use that. Ex.)
- You can link to reprints of songs by writing
"Songtitle" {{yt|12345678901}} - Use
{{nnd|nndid}}to link to the original on NND. The ID often begins with sm or nm - Provide translations of the song title (optional). Ex.)
(Slowly getting faster and faster)for Dandan Hayaku Naru - Notes include additional infos. Ex.)
(Parody of "Songname"),(Original),(Original with GigaP),(Anime OP/ED/Insert song/OST),(Bandname song) - Use hyphens (-) to note particular arranges or versions. Capitalize version titles. Ex.)
-Band edition-,-Piano ver.-,-English ver.-,-Screamo Rearrange- - If the song features vocals of several singers use feat. to denote that. Ex.)
feat. Soraru and [[Mafumafu]]- If the song features a lot of (i.e. more than 9) different singers, alternatively you can write
(XX singers collab)in place offeat. XX, XX, XX and XX
- If the song features a lot of (i.e. more than 9) different singers, alternatively you can write
- Add the year in a (YYYY.MM.DD) format. Don't use reprint dates as those are usually incorrect
- If needed add addiitonal notes such as
'''(Deleted)''','''(Not in Mylist)''','''(Community & YT only)''','''(Private)'''or'''(Unlisted)''' - Ex.)
# "Suji Chigai" {{yt|123ytnumber123}} {{nnd|sm234567}} (Misguidance) (Parody of [[Suki Kirai]]) -Arrange ver.- feat. Kogeinu, [[Faneru]] and [[ASK]] (guest appearance) (2011.05.08)
- Use romanization of song titles.
- You may add subsections for e.g. Soundcloud covers
- Use
{{Playlist|notice =sitename|content =for those. Replace sitename withkoebu,voiceblogorsoundcloud
- Use
Commercially Featured
- This section is optional, and belongs right before the Albums section, but if the singer has sung openings, endings, insert songs, etc. for commercial products such as anime series, movies, or games include them here
- Voice acting roles, MCing, mixing, composing or such activities don't belong here
- If the singer has one commercially featured work, the template may look like so. Ex.)
==Commercially Featured Works==
{{Commercially featured
|"Fast End" with [[Mafumafu]]|January 09, 2016
|Opening of the TV anime Reikenzan: Hoshikuzu-tachi no Utage
}}
Albums
- If you're adding an album, be sure to add the songs to the song pages as well, if they exist!
- If you are adding collaboration albums to collaboration album pages, add the album to the List of Collaboration Albums table too!
- Albums can be used on singer pages, collaboration album pages, and group pages
{{Album|type=collab- Use collab if the album features a lot of singers, and as such is featured on a collaboration album page or group pages, else leave this blank
|albumtitle =Romaji (Translation)(with[[Singer]]) (byGroupname)- Translation, (with [[Utaite]]) and (by Groupname) are optional
- Use (with [[Singer]]) if the album is a duet album with another singer
- Use (by Groupname) if the album is by a band or group
|image =Filename.png|datereleased =Month XX, 20XX|crossfadeyt =ytid- The ID is the part after "watch?v=" in the URL
|crossfadennd =nndid- The ID often begins with sm or nm
|albumartist =Artistnameromaji (Artistnamejap)- Go here for how to credit illustrators
|shops ={{l|shopname|id|additional notes|JP}}- Note that the
{{l|part contains a lowercase L, not the number 1 - The following websites require the ID code only, instead of the full link
- 7net, actfamily, akibaoo, amazon, animate, bunkyodo, cdjapan, d-stage, due, fasic, gamers, hmv, itunes, joysound, melonbooks, nicochokuhan, three, toranoana, tower, tsutaya, rakuten, recochoku, vvstore
- These shops are all lowercase. Ex.)
{{l|amazon|123456|-Limited ver.-}}looks like so Template:L
- Shops not listed here need to be provided with the full URL and proper capitalization. Ex.)
{{l|Shopname|http://www.othershopname.com|-Limited ver.-}}- Shops that don't ship internationally, should be marked with a JP. If not provided, the link would be falsely put into the internationally shipping section
- When providing links of albums by non Japanese singers, it might occur, that iTunes and Amazon links don't work, because these link to the Japanese version of the websites
- For these, proper capitalization of Amazon and itunes will work. Ex.)
{{l|Amazon|www.amazon.com/dp/123456}},{{l|iTunes|https://itunes.apple.com/us/album/id123456}}
- For these, proper capitalization of Amazon and itunes will work. Ex.)
- Note that the
|trackXinfo ={{nnd|nndid}} (Translation) (Notes) -XXX ver.- (Bonus track)- trackXinfo is optional
- Use
{{nnd|nndid}}to link to the original on NND. The ID often begins with sm or nm - Provide translations of the song title (optional). Ex.)
(Slowly getting faster and faster)for Dandan Hayaku Naru - Notes include additional infos. Ex.)
(Parody of "Songname"),(Original),(Original with GigaP),(Anime OP/ED/Insert song/OST),(Bandname song) - Use hyphens (-) to note particular arranges or versions. Capitalize version titles. Ex.)
-Band edition-,-Piano ver.-,-English ver.-,-Screamo Rearrange-
|trackXutaite =[[Singer1]], [[Singer2]]- If the album is a collab or duet album, use this to denote who is singing
- If an album has different version where some tracks vary or if the album has multiple discs, use tabbers:
<tabber>XXX ver. ={{Album...}}|-|XXX ver.-{{Album...}}</tabber>
Gallery
- Convert images to .png format if they are in .jpg or .jpeg format. Converter website example: iloveimg: jpg to png)
- Try to keep the amount of pictures in the gallery to about 12. We do not need an image from every cover that they have done
- To add an image, all you have to do is add the image file's name after the vertical bar symbol (|) and a caption after every second (|) with the Gallery template
- Ex.)
|imagename1.png|Singername's avatar in ...|imagename2.png|Singername as seen in ...|imagename3.png|Singername as seen in his cover of "Songname"|imagename4.png|Singername as seen on Twitter|imagename5.png|Singername as seen in ...{{AI|A|akka}}if the artist has an entry in the Avatar Illustrators page|imagename6.png|Singername as seen in ...{{AI|B|Benichiru (べにちる)}}|imagename7.png|Singername as seen in ...{{pixiv|1149660|Kurono Kuro (くろのくろ)}}if the artist has a pixiv page|imagename8.png|Singername as seen in ...<br>Illust. by [http://www.website.com/member.php?id{{=}}12345 Kirei na Ossan (綺麗なおっさん)]for links containing a equal sign (=) have to be fixed by substituting = with {{=}}
- Ex.)
Real Life Photos
- Do not post pictures of singers that do not like reprints of their photos. DO NOT post the picture(s) here!
- Keep the maximum of real life photos to 3
- Real life photos that may be added:
- snapshots of a public concert, not from private concerts!
- official promotional photoshoots (for shows/projects/singles/album/official homepage, etc.)
- screenshots from PVs
- photos uploaded by the singer themselves. Do not forget to cite the source
- pictures with the utaite blocking their face are okay
- Real life photos to be avoided:
- purikura (photo booth) pictures - generally the ones that have graffiti-like objects pasted on it
- inappropriate photos
- "standing in front of mirror" pictures
- "pictures of pictures"
- Do not post pictures of singers from magazines for purchase (except for official uploads)
Trivia
* His favorite VOCALOID song is Wanderlast by {{VW|sasakure.UK}}.<ref name=website>[http://www.website.com Singername's profile section]</ref>* His height is 175.7 cm (5'7").<ref name=website/>* He was born in the year of the Dragon and he is a Scorpio.{{cite}}* He was inspired to become an utaite by fellow utaite [[Gazelle]] and [[Shachou]].<ref>[http://www.twitter.com/... Singername's Tweet about how he became an utaite]</ref>- All Trivia needs to be cited! Go here for how to cite
External Links
* [http://www.websitelinkname.com Websitename]- Only link to official accounts and websites of the singer such as Twitter, Ameblo, other blogs, Blomaga, TmBox, ask.fm, etc.
YouTube Battle Pages
- A good example of a YT battle page is Masquerade Ball Chorus Battle, VOCA★FUSION Chorus Battle or Murasagi Mini Duet Gala 2014
- The YouTube Battle page preload can be loaded from the siderail (Siderail > Template > (choose from this list) > select --YouTube Battle > press enter)
- This page layout is very staight forward. Below I'll be going over the parts of the layout that may need explanation
* [http://www.youtube.com/user/username Groupname]([[Member1]], [[Member2]], [[Member3]] and [[Member4]])
or* [https://www.youtube.com/channel/channelname Groupname]([[Member1]], [[Member2]], [[Member3]] and [[Member4]])- Choose http://www.youtube.com/user/username or https://www.youtube.com/channel/channelname depending on whether the group's YT channel has or doesn't have a user name
- If the group doesn't have a channel, you can put the group name in plain text, without linking to any channel
- If the group doesn't have a channel, but all entries are uploaded by a single person, and compiled into a playlist by the same person, that playlist may, but doesn't have to, be linked to the group name
- Usually group names won't be in Japanese, if there are though, be sure to put it like so
* [http://www.youtube.com/user/username Groupnameromaji] (Groupnamekanji) - If the group contains non-singing members, don't link to them, as they'll never have a page on Utaite wiki
- For the Gallery section, add high resolution group images, if you can find them. Don't add individual singer's images here
- If you can't find officially published images by the illustrator, try screenshotting the group picture from the music video in high quality (at least 720p)
- For more on the Gallery section see Gallery in the Singers section
- All Trivia needs to be cited! Go here for how to cite
- For the External Links section see External Links in the Singers section
Utattemita Tours
- A good example of an utattemita tour is Utattemita Tours/2010
- Utattemita tour pages shall be named
Utattemita Tours/20XXwhere 20XX is the year they were conceived - The tours are in chronological order from oldest to newest
- To load the Utattemita tours template, navigate to the bottom of the editor (Preload Template: > (choose from this list) > select --Utattemita Tour)
- Below I'll explain the parts of the template:
|namejap =- Write the tour name here in Japanese characters, not romaji
|nameeng =- Write the translation of the Tour name here
|date =Month XX, 20XX - Month XX, 20XX- Mark the dates the tour has been running here (begin and end date) as indicated on the first and last song
|openingyt =,|openingnnd =,|endingyt =,|endingnnd =- Some Tours have an opening and ending video. If available, link here. The nnd ID often begins with sm or nm. The yt ID is the part after watch?v= in the link
|trackXnnd =- Link the nnd link of the song here. The nnd ID often begins with sm or nm.
|trackXabout =(Translation)|trackXoriginal =- Used to credit the original source of the song. Ex.)
Durarara!! OPor"Telephone" by Lady Gaga
- Used to credit the original source of the song. Ex.)
|trackXutaite =[[Singer1]], [[Singer2]]
Anikora
- A good example of an Anikora page is Shinsaku Anime no Kyoku wo Matomete Collabo/2012
- Anikora pages shall be named
Shinsaku Anime no Kyoku wo Matomete Collabo/20XXwhere 20XX is the year the Anikoras were posted - Anikora templates are to be used on Shinsaku Anime no Kyoku wo Matomete Collabo pages
- To load Anikora, click the 'Preload template' dropdown menu at the bottom of the editor (1), then select 'Anikora' from the list of options (2).
- Below I'll explain the parts of the template:
|season =Spring/Summer/Autumn/Winter|year =20XX|date =Month XX, 20XX- Date of upload of the compilation on nnd
|nnd =- The compilation on nnd. The ID often begins with sm or nm.
|tracks =- To be filled with {{Anikora/track}} template transclusion.
|number =##- Put the track number here in ## pattern (01, 02, 03, etc)
|title =Songname {{yt|videoid}}- Put the song name in romaji and link to the upload on YT
|original =Animename OP/Animename ED/Animename Insert song|utaite =[[Singer1]], [[Singer2]]
{{Anikora
|season =
|year =
|date =
|nnd =
|tracks={{Anikora/Track
|number = 01
|title =
|original =
|utaite =
}}{{Anikora/Track
|number = 02
|title =
|original =
|utaite =
}}{{Anikora/Track
|number = n
|title =
|original =
|utaite =
}}}}
| Up-to-date Content | |
The information contained in this page is up to date! |
Singer Spotlights
- Keep in mind, the requirements for singer spotlight pages
- All singer spotlights so far can be found here
- A good example of a singer spotlight is Template:Singer Spotlight/Owan, Template:Singer Spotlight/Eal or Template:Singer Spotlight/Moonlight
- Singer spotlights are featured on the main page. After creating a spotlight, go to this page and tell us it's complete, or else it won't show up in the Singer spotlights
- Be sure that the spotlight name is called
Template:Singer Spotlight/SingerName
- After creating the template, you can list your request here.
- Below is the explanation of the layout parts:
{{Singer spotlight|site =nnd/yt/bb- choose
nnd,yt, orbbbased on which site the singer is most active on
- choose
|image =imagefilename.png- Use a face-avatar (icon-size) if possible
|caption =- Write here, where you got the image from. Ex.) write
Twitterif you got it from their Twitter account
- Write here, where you got the image from. Ex.) write
|officialjapname =- If the singer's original name is japanese, write it here in japanese symbols. Ex.)
そらるor完全体セル
- If the singer's original name is japanese, write it here in japanese symbols. Ex.)
|officialromajiname =- The romaji transcription of the japanese name. If the name is romanized particularly to an English title use that. Ex.)
SoraruorKanzentai Cell - If the singer only has an english name, leave officialjapname blank and just input the english name in the officialromajiname field
- The romaji transcription of the japanese name. If the name is romanized particularly to an English title use that. Ex.)
|YTusername =- If the singer has a YT account with username
- Ex.) For https://www.youtube.com/user/Lollialolitachan use
Lollialolitachan
|YTinfo =- Additional info on the account if needed
|YTchannel =- If the singer has a YT account without username and with channel ID only
- For https://www.youtube.com/channel/UCMsNS10PzxzEayT7UHS4p6g use
UCMsNS10PzxzEayT7UHS4p6g
|YTchannelinfo- Additional info on the account if needed
|NNDuserpage =- If the singer as a NND account
- For http://www.nicovideo.jp/user/28385 use
28385
|NNDuserpageinfo =- Additional info on the account if needed
|mylistX=- For http://www.nicovideo.jp/mylist/20876482 use
20876482
- For http://www.nicovideo.jp/mylist/20876482 use
|mylistXinfo =- Additional info on the mylist if needed
|nicommu1 =- For http://com.nicovideo.jp/community/co28059 use
co28059
- For http://com.nicovideo.jp/community/co28059 use
|nicommu1info =- Additional info on the nicommu
|exampletitle- Put the songtitle of the example cover
|examplennd =and|exampleyt =- These fields should link to the example song. The nnd ID often begins with sm or nm. The yt ID is the part after watch?v= in the link
| Outdated Content | |
The information contained in this page is outdated |
Reprinting Videos
- A good example of a reprint is this reprint
- Don't link to album exclusive covers. Reprints of those infringes the singer's intellectual property
- If the singer forbid the reprinting of their videos, don't add any YouTube links, unless it's the singer's own upload on their account on YouTube. A list of utaite who forbid reprints, can be found here
- If the singer has uploaded their cover on their own YT account use this instead.
- The reprint needs to contain a link to the original post on NND
- The title and description of the reprint should match as closely to that of the original post
- Choose a video of decent quality
- Do not link to a video that is English subbed
- We are not promoting the translations as we are not a translating site and because they may be incorrect
- Do not link to unofficial videos. For example there are people that mix an utaite's cover with another utaite's (gasshou)
Special Linking Shortcuts
{{AC|Season|20XX}}- For linking to the Shinsaku Anime no Kyoku wo Matomete Collabo page. Used in the List of Covered Songs section and on Song pages
{{AI|I|Illustratorname}}- Where I is the illustrator's first letter. For linking to the Avatar Illustrators page
{{CD|Albumname|Displayalbumname}}- For linking to collaboration albums. Dispalyalbumname is optional
{{pixiv|pixivid|Illustratornameromaji (Illustratornamejap)}}- For linking to pixiv links. Used in the Gallery section
{{TH|Albumname|Displayalbumname}}- For linking collaboration albums on the external (non-fandom) Touhou Wiki. Albumname is identical to the pagename on Touhou wiki. Displayalbumname is optional
{{UT|Tournameenglish|20XX}}- For linking to Utattemita Tours. Used in the List of Covered Songs section and on Song pages
{{VW|Pagename|Displayname}}- For linking to VOCALOID wiki
{{YTB|YTbattlename}}- For linking to a YouTube Battle page. Used in the List of Covered Songs section and on Song pages
Other resources
Illust. by so-da @pixiv






